•產品描述:U6119S/SA/SC系列是一個單片控制電路,提供DC-DC電壓轉換的主要功能。該器件包括一個內部溫度補償基準,比較器,占空比控制振蕩器與有源限流電路,驅動器和大電流輸出開關。輸出電壓為ADJ Vol,NO集成了兩個外部電阻,參考精度為2%。采用最少數量的外部元件,U6119S/SA/SC系列器件專為降壓應用而設計。
•主要特點:VIN 200V1100V MOS;輸出開關ADJ;2%參考精度;低靜態電流:15μA(TYP.);輸出MOSFET頻率工作到200khz;有源限流;支持反激和降壓拓撲qr -降壓CC控制(SEL=GND);低待機功率<70mW;可編程電纜下降補償(CDC)在PSR CV模式;內置交流線路和負載補償;內置保護:短負載保護(SLP);片上熱關機(OTP);循環限流;前沿消隱(LEB);引腳浮動保護;VDD UVLO OVP & Clamp;封裝(SOP7)
•典型應用:電動汽車、電動自行車電器、工業控制
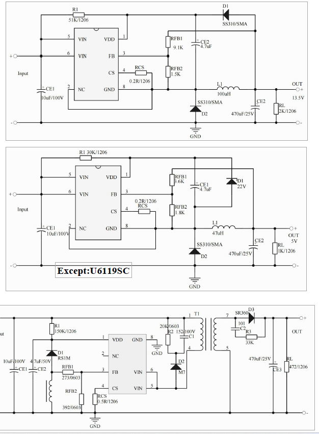
•典型應用電路:

Copyright ? 2015-2023 紹興宇力半導體有限公司
浙公網安備33060202001577
浙ICP備2020037221號-1
技術支持:藍韻網絡