•產品描述:
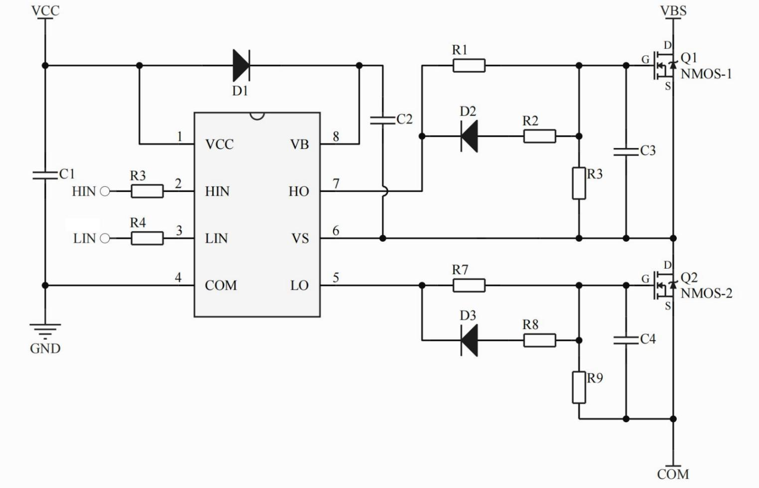
U21867是一款高壓半橋柵極驅動芯片,設計用于高壓、高速功率MOSFET和IGBT。具有獨立的高側和低側參考輸出通道。U21867的邏輯輸入電平兼容低至3.3V的CMOS或LSTTL邏輯輸出電平。內部集成了高、低側欠壓鎖定電路,輸出具有大電流脈沖能力,輸出電流能力可達4A。U21867其浮動通道可用于驅動高壓側N 溝道功率MOSFET和IGBT,浮地通道工作電壓最高可達600V。
•主要特點:
●高端懸浮自舉設計
●最高工作電壓可達+600V
●高負瞬態電壓承受能力
●支持柵極驅動電壓從8到20V
●VCC/VBS欠壓保護(UVLO)
●兼容3.3V,5V輸入邏輯
●芯片傳輸延時特性
•典型應用:
•典型應用電路:

Copyright ? 2015-2023 紹興宇力半導體有限公司
浙公網安備33060202001577
浙ICP備2020037221號-1
技術支持:藍韻網絡