•產品描述:U3506C是一個高壓,降壓,開關穩壓器內置MOSFET。它集成了一個高側、高電壓、功率MOSFET,通常電流限制為3A(IPK)。輸入范圍適應各種降壓應用,使其成為汽車,工業和照明應用的理想選擇。采用滯回電壓模式控制,響應速度非常快。UNIU專有的反饋控制方案最大限度地減少了所需外部組件的數量。開關頻率為150KHz,允許元件尺寸小。熱停機和短路保護(SCP)提供可靠的容錯操作。低靜態電流允許U3506C用于電池供電的應用。U3506C采用ESOP-8封裝,外露pad。
•主要特點:整機集成200V高壓啟動電路整機集成5V基準電路整機內置200V/58 mΩ MOSFET整機內置自舉二極管整機滯后控制:無補償整機150 KHz開關頻率整機PWM調光控制輸入降壓應用整機短路保護(SCP)整機高側MOSFET整機低靜態電流熱關機整機采用ESOP-8封裝,帶外接襯墊。
•典型應用:滑板車、電動自行車控制電源、太陽能系統、汽車系統電源、工業電源、大功率LED驅動、USB
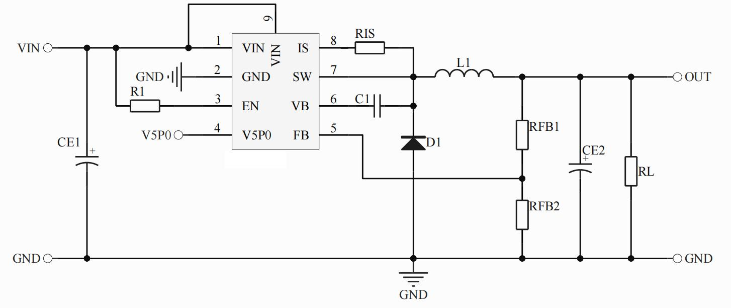
•典型應用電路

Copyright ? 2015-2023 紹興宇力半導體有限公司
浙公網安備33060202001577
浙ICP備2020037221號-1
技術支持:藍韻網絡